X

关于我们

About us

南京路通工程科技发展(集团)有限公司

南京路通工程科技发展(集团)公司(原为“南京路通工程科技有限公司”,以下简称“路通公司”)2017年由南京市高淳区建设发展集团有限公司注资,成其下属企业。路通公司定位为从事工程综合技术服务的企业,自独立运营以来公司业务迅速向工程领域、环境领域全方位延伸展开。

MORE →

路通检测

勘察测绘业务、工程试验检测业务、环境试验检测业务...

MORE →
  • 路通检测

  • 路通环境

  • 路通交科勘察设计

  • 工程咨询

  • 安全技术服务

查看更多

新闻中心

News

  • 路通环境开展“世界水日”志愿宣...

    2026-03-27MORE →

  • 聚力开新局 笃行建新功 ——路...

    2026-03-26MORE →

  • 路通环境公司受邀参加阳江镇农污...

    2026-03-21MORE →

查看更多

党的建设

Party Building

查看更多

通知公告

News

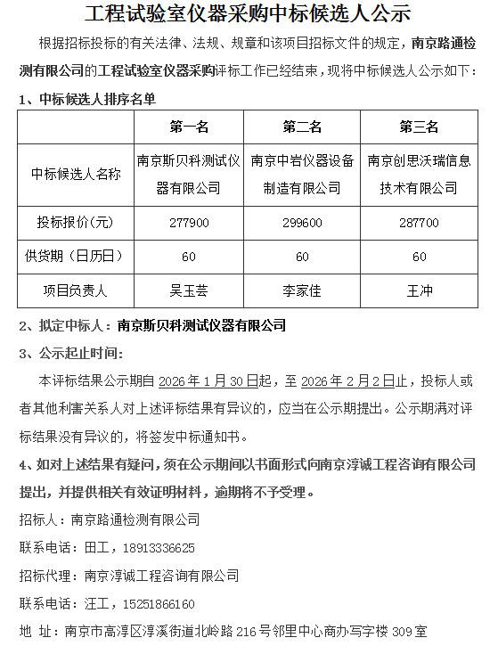
  • 工程试验室仪器采购中标候选人公...

    2026-01-30MORE →

  • 工程试验室仪器采购招标公告

    2026-01-07MORE →

  • 南京市高淳区安全生产考试点提档...

    2025-11-21MORE →